Universität Münster Medizinische Fakultät
Centrum für
Medizinische Genetik
  • zum Inhalt
  • zur Hauptnavigation
  • zur Zielgruppennavigation
  • de
  • en
  • Klinik für Medizinische Genetik
  • Institut für Reproduktionsgenetik
  • Genetische Epidemiologie
  • Core Facility Genomics
  • Medizinische Fakultät Münster
  • Universitätsklinikum Münster
  • CMG
  • Core Facility Genomics
  • Anwendungen
  • Projektdesign RNA-Sequenzierungsexperimente
  • Home
  • Anwendungen
    • Illumina NGS
    • Projektdesign RNA-Sequenzierungsexperimente
    • Allgemeine Informationen zu NGS Projekten
    • Qualitätskontrolle und Quatifikation von DNA/RNA
    • Qualitätskontroll-Workflow für die RNA-Sequenzierung
    • Library Preparation
    • Genotypisierung
  • Workshop
  • Publikationen
  • Downloads

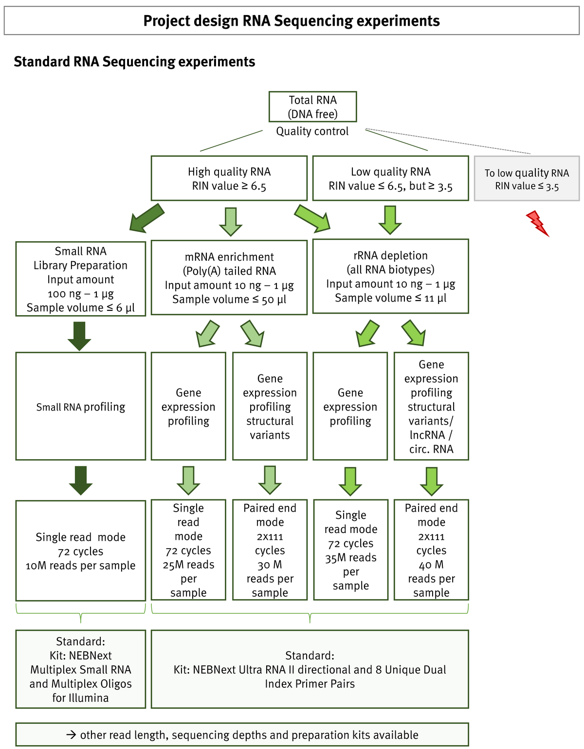
Projektdesign RNA-Sequenzierungsexperimente

Download als PDF

  • Jubiläumsjahr

  • Termine
    11.
    Febr.
    2026

    Centrum für Medizinische Genetik

    Reproduction.MS Seminar 'Coiling a Duct: How Mesenchymal Cells Sculpt Male Reproductive Organ Architecture'
    18.
    Febr.
    2026

    Centrum für Medizinische Genetik

    Reproduction.MS Seminar 'Ordering the chaos – organelles in control of cell fate and function'
    18.
    März
    2026

    Centrum für Medizinische Genetik

    Reproduction.MS Seminar 'Androgen insensitivity syndrome – a personal scientific journey over the last three decades'
    ALLE TERMINE DER MEDIZINISCHEN FAKULTÄT  
  • Kontakt

    Medizinische Genetik, Reproduktionsgenetik

    Univ.-Prof. Dr. med.
    Frank Tüttelmann
    Vesaliusweg 12-14
    48149 Münster, DE

    Kontakt - Administration
    Clara Lange
    Tel.: +49 (251) 83-54888
    Vanessa Hanhart
    Tel.: +49 (251) 83-55426
    E-Mail: Sekretariat Tüttelmann

    Genetische Epidemiologie, Core Facility Genomics

    © Uni MS - Christoph Steinweg

    Univ.-Prof. Dr. Monika Stoll
    Albert-Schweitzer-Campus 1, D3
    Domagkstr. 3
    48149 Münster, DE

    Kontakt - Administration
    Forschungsreferentin
    Brigitte Schlütermann
    Tel.: +49 (251) 83-56171
    E-Mail: Brigitte Schlütermann

nach oben

Kontakt

Centrum für Medizinische Genetik

Vesaliusweg 12-14 / Domagkstraße 3
48149 Münster

wissen.leben
  • Sitemap
  • Impressum
  • Datenschutzerklärung

© 2025 Medizinische Fakultät Münster